Case flow management of proceedings in the civil jurisdiction of the court in Brisbane is regulated by Practice Direction No 4 of 2002 (PD 4/2002). Its requirements are highlighted in this fact sheet.
UCPR
The Uniform Civil Procedure Rules (UCPR) prescribe time frames and other procedures for parties/practitioners to progress proceedings to a timely and cost-effective resolution.
Rule 5 provides that the purpose of the UCPR is to facilitate the just and expeditious resolution of the real issues in civil proceedings at a minimum of expense. It also provides that in a proceeding in a court, a party impliedly undertakes to the court and to the other parties to proceed in an expeditious way. If that is not done the court may impose appropriate sanctions.
The purpose of PD 4/2002 is to ensure that cases are dealt with by parties, practitioners and the court in a timely and orderly manner so that the real issues in dispute may be dealt with expeditiously.
PD4/2002
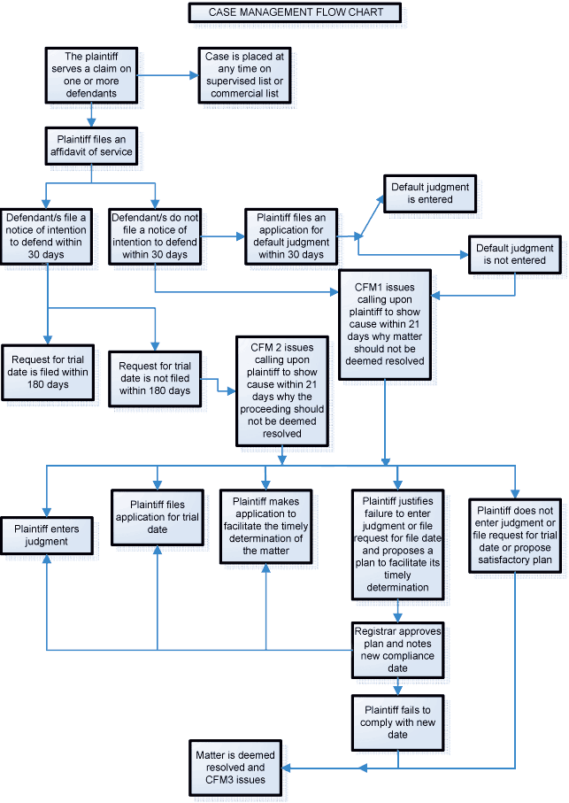
PD 4/2002 applies to any civil proceedings instituted by claim in the Brisbane Registry from 1 June 2002 except those cases which are on the supervised case list or the commercial list. The case flow management system sets timelines by which proceedings should progress to specific stages, for example from service of the original claim to filing a defence and filing a request for trial date and monitors the progress of proceedings against those time lines. If the parties do not adhere to those time lines then the court may intervene.
 What are the time lines?
 What are the time lines?
⢠30 days
A claim goes into the case flow management system once it is served on a defendant and the affidavit of service has been filed. A Notice of Intention to Defend must be filed or a default judgment entered within 30 days from the date of service of the claim. Unless one of those events has happened within the 30 days, the Registrar may call on the plaintiff by notice in the form of CFM1 to show cause why the proceeding should not be deemed resolved.
⢠180 days
The second occasion for the issue of a case flow management notice arises if a request for trial date has not been filed 180 days after the date of filing of the notice of intention to defend or the last notice of intention to defend if there is more than one defendant. In such a case the Registrar may call on the plaintiff by notice (a CFM2 notice) to show cause why the proceedings should not be deemed resolved.
Show Cause
When a CFM1 notice or a CFM2 notice is sent to a party, that party has 21 days to show cause.
Paragraph 5 of Practice Direction No. 4 of 2002 provides that a party must respond to the notice to show cause in accordance with the requirements of that paragraph. The parties must show cause by:
- entering judgment; or
- filing an application for trial date;
- bringing an application to facilitate the timely determination of the proceeding matter; or
- (a) justifying the failure to enter judgment or file a request for trial date; and(b) proposing a plan to facilitate the timely determination of the proceeding.
If the party does justify the failure and proposes a satisfactory plan for the timely determination of the matter (“the plan”) then the case flow manager in the registry of the Supreme Court will approve the plan. A satisfactory plan will be detailed and include a specific date by which a request for trial date will be filed. It must also include a statement acknowledging that if the request for trial date is not filed by that specified date the matter will be deemed resolved.
If the case flow manager approves the plan and the party does not file a request for trial date by the date specified in the plan then the matter will be deemed resolved and the case flow manager will issue a CFM3.
If the party does not show cause then the matter will be deemed resolved and the case flow manager will issue a CFM3.
The case flow manager may at any time refer a matter to the responsible judge, Atkinson J, and the parties will have directions for the timely determination of the matter imposed upon them by the court including a specific date by which a request for trial date must be filed. If those directions are not complied with the matter will be deemed resolved.
If a matter is deemed resolved, then it may be reactivated by an application to the Registrar supported by affidavit material:
- explaining and justifying the circumstances in which the proceeding was deemed resolved: and
- proposing a plan to facilitate its timely determination.
The Registrar may reactivate the proceedings and give directions or refer the matter to a judge.
If the case settles
If at any time after a claim has been filed and served, the matter settles or is otherwise completed other than by court order, the parties should forthwith notify the registry by email to caseflowmanager@justice.qld.gov.au, facsimile transmission to (07) 3247 5316 or letter to Case Flow Manager P.O.Box 15167 City East Qld 4002. This will ensure that the file can be closed so that the case flow management timetable will no longer apply to the matter.
The Honourable Justice Atkinson
 
 
  
To comment on this article in the Hearsay Forum, click here.